2021苏州幼儿师范高等专科学校中招面试报名入口

1.2021苏州幼儿师范高等专科学校中招面试报名入口:http://m.suzhou.bendibao.com/edu/www.szys.net
2.网报开放时间:4月15日8:00~5月5日20:00
3.打印面试准考证:考生可于5月6日12:30-5月9日16:30期间打印面试准考证,考生须自行打印面试准考证方可参加当天的面试。
4.面试时间:
*如面试时间与体育中考时间冲突,考生可选择5月9日其它时间段来参加面试。
4.面试地点:苏州市相城区华元路2号
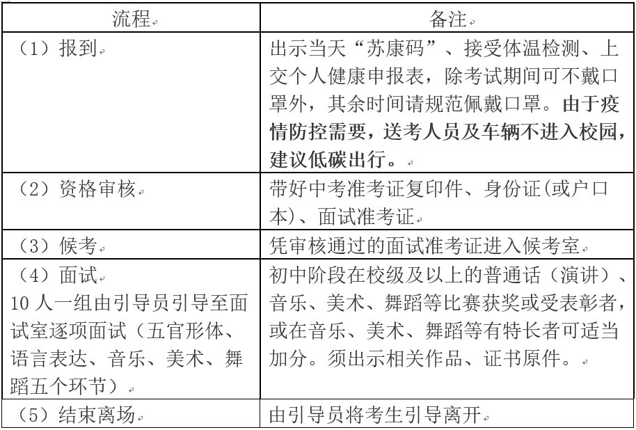
5.面试流程:
