2021苏州幼儿师范高等专科学校中招面试准考证打印

打印面试准考证:考生可于5月6日12:30-5月9日16:30期间打印面试准考证,考生须自行打印面试准考证方可参加当天的面试。
打印入口:www.szys.net
*注:考生报名和缴费成功后才能打印准考证
现场面试
1.面试时间
*如面试时间与体育中考时间冲突,考生可选择5月9日其它时间段来参加面试。
2.面试地点:苏州市相城区华元路2号
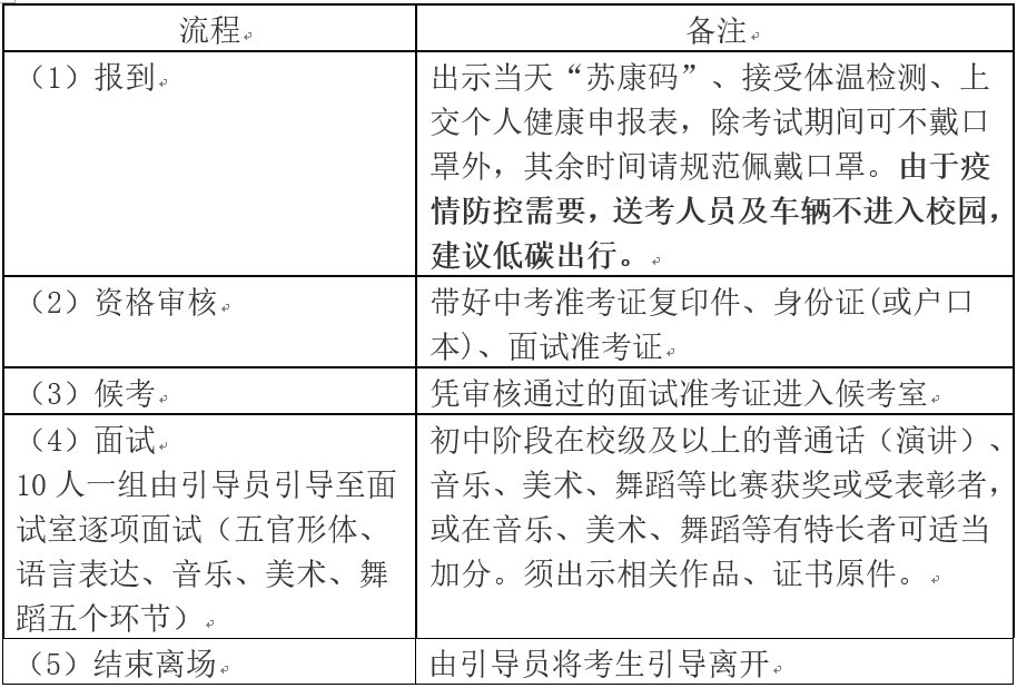
3.面试流程
面试成绩
1.成绩:面试总分100分,60分及以上为合格。面试成绩不计入中考总分。面试合格者,按照生源地招生政策进行志愿填报。
2.公布:面试结果将在两周内在我校网站公布(www.szys.net),考生可凭中考准考证号自行查询,不另发合格证。
