2021苏州幼儿师范高等专科学校中招面试什么时候开始?

1.面试时间
*如面试时间与体育中考时间冲突,考生可选择5月9日其它时间段来参加面试。
2.面试地点:苏州市相城区华元路2号
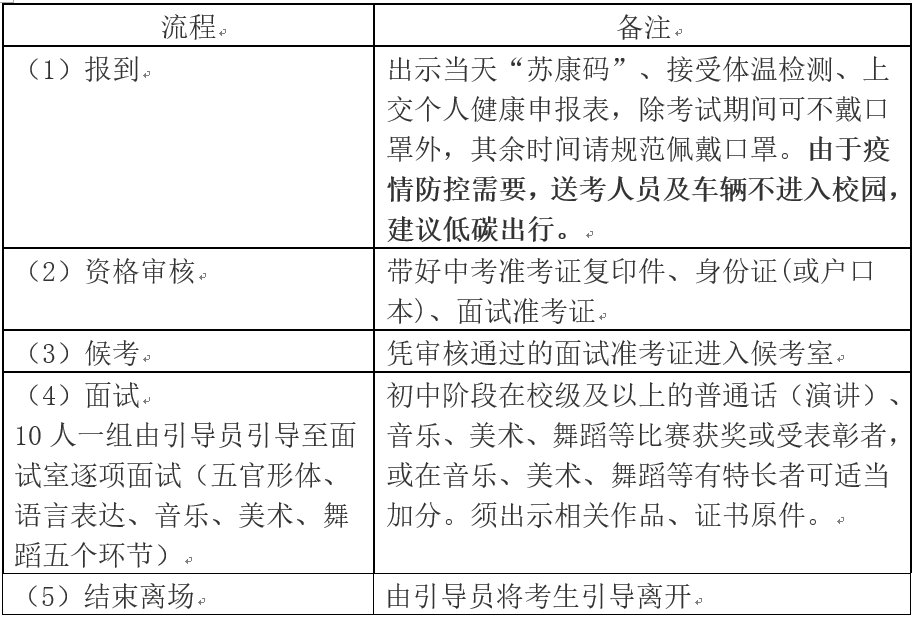
3.面试流程
4.面试报名
①网上报名。考生在报名期间登录网址:www.szys.net,按要求完成网上报名,网上缴费。
网报开放时间:4月15日8:00~5月5日20:00。
考生网报时所填信息须与中考准考证、身份证信息一致。
②打印面试准考证:考生可于5月6日12:30-5月9日16:30期间打印面试准考证,考生须自行打印面试准考证方可参加当天的面试。
③面试报名环节只能在电脑端完成。
