南京邮电大学综合评价招生简章2021 南京邮电大学综合评价招生简章2021级

一、组织领导
学校成立综合评价招生领导小组,由分管招生的校领导担任组长,成员由各有关职能部门负责人组成,在学校招生委员会的领导下开展工作。
二、招生计划及专业
根据国家经济社会发展需要,我校选择国家级一流本科专业建设点专业、学校特色专业招生,每位考生只能填报一个专业(类),注明是否服从调剂。
注:材料类(材料化学、高分子材料与工程、材料物理)、地理科学类(地理信息科学、人文地理与城乡规划);外国语言文学类(英语、翻译) ;工商管理类(工商管理、财务管理、人力资源管理、市场营销)
三、报名条件
(一)学科专长类
1、首选科目为物理的报名考生必须具备以下条件之一:
第一条 高中阶段获得自然科学素养A类竞赛省级二等奖(含)以上(再选科目符合相应专业要求,不限报专业(类));
第二条 高中阶段获得自然科学素养A类竞赛省级三等奖,再选科目选考化学的考生(限报材料类,地理科学类);再选科目为地理的考生(限报地理科学类);
第三条 高中阶段获得自然科学素养B类竞赛省级三等奖(含)以上且再选科目选考化学的考生(限报材料类,地理科学类);
第四条 高中阶段获得自然科学素养C类竞赛省级三等奖(含)以上且再选科目为化学或地理的考生(限报地理科学类);
2、首选科目为历史的报名考生必须具备以下条件:
第五条 高中阶段获得人文综合素养D类竞赛省级一等奖(含)以上(限报外国语言文学类、工商管理类)。
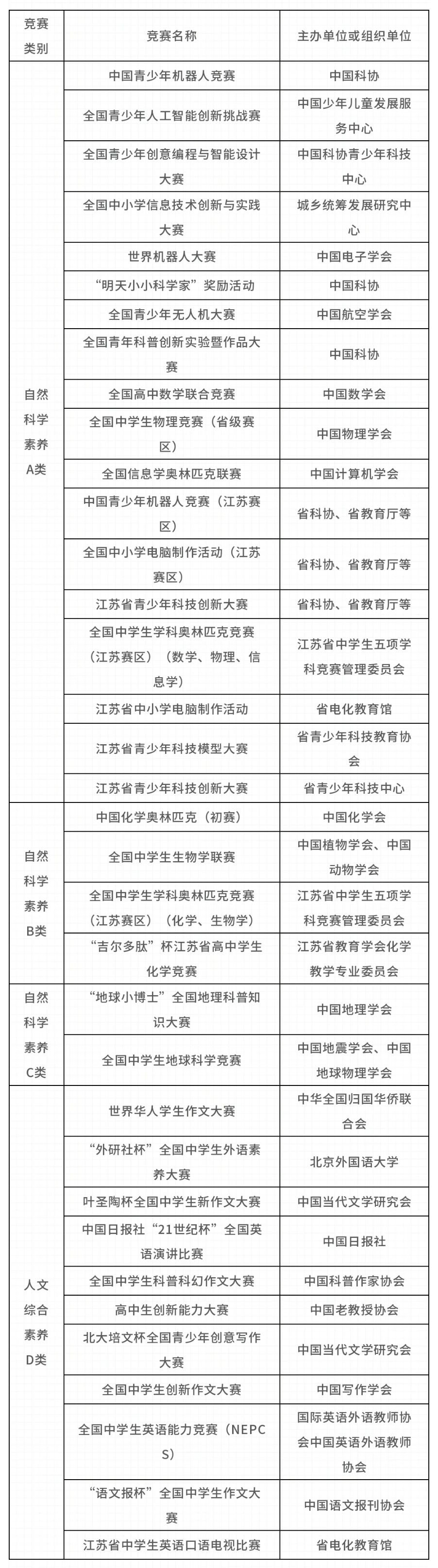
学科专长类竞赛名单

(二)思想品行类
第六条 高中阶段思想品德优秀,荣获政府部门颁发的地市级“道德模范”、“见义勇为”、“抗击新冠肺炎疫情先进个人”称号、省级“优秀志愿者”称号、省级“三好学生”、省级“优秀学生干部”称号,并经我校综合评价招生资格审核专家组认定者(选考科目和再选科目须符合相应专业要求,不限报专业(类))。
四、报名时间及办法
我校综合评价招生申请工作实行网上报名。
(一)报名时间
2021年4月28日至2021年5月8日
(二)网上报名
1.登录试点高校综合评价招生报名系统(网址:http://bm.chsi.com.cn/),按照系统要求进行注册、报名。
2.上传初审材料至报名系统(无需邮寄纸质材料)(1)报名系统生成的申请表。申请表由所在中学负责人审核并签字,加盖中学公章后扫描或拍照上传系统。考生信息每次修改后都须完成以上步骤,请在提交信息时仔细检查。(2)二代身份证或户口本复印件。(3)符合报名条件的获奖证书复印件。复印件须加盖中学公章,经中学审核盖章、负责人签字且经考生本人签字确认。(4)中学审核盖章、负责人签字的考生高中阶段学生综合素质评价表、学业水平选择性考试科目证明。网上提交的初审材料扫描图片务必齐全、完整清晰,缺少本人签字、中学负责人签字、中学公章的报名材料,视为无效材料,不予资格审核。
五、资格审核
报名截止后,我校成立专家组对报名材料进行资格审核。通过资格审核的考生可以参加学校面试,面试名单将于5月25日前在我校本科招生网公示,也可通过报名系统查询。
六、确认面试及缴费
6月5日前,通过资格审核的考生须通过报名系统进行网上确认,并缴纳测试费人民币60元/人(测试费恕不退还)。逾期未确认、未缴纳测试费者视为放弃参加面试。6月7日后考生可通过报名系统自行打印准考证。
七、面试
面试安排在2021年6月13日。具备面试资格的考生携带本人身份证、准考证、相关报名材料原件,到我校仙林校区进行面试,具体安排结合疫情防控要求另行通知。
综合评价招生面试工作由招生就业处配合教务处组织实施。考核过程遵守“五随机”的原则,即“考官随机确定,考场随机分配,考题随机抽取,学生随机分流,考官随机轮场”,每组评委人数原则上不少于5人,并进行全程录音、录像。每个面试组的专家对考生分别独立打分,取平均分。
学校将对考生面试全程进行摄像、录音。根据面试及考生选科情况,按照不超过综合评价招生计划数的4倍,择优确定候选考生。
八、录取办法
(一)我校确定的综合评价招生入选考生仍须参加2021年全国普通高等学校统一入学考试,考生须在我省高考志愿填报的规定时间内,登录省教育考试院高考志愿填报系统,在“综合评价招生”专栏中填报综合评价招生志愿。报考我校的入选考生高考成绩应达到江苏省相应特殊类型招生控制线;志愿填报须与学校公示的专业一致,身体要求参照《普通高等学校招生体检工作指导意见》的有关规定执行。
(二)我校根据考生报考专业,对考生高考成绩、面试成绩、报考条件和高中阶段学生综合素质评价进行综合评价。
1.成绩计算方法说明(1)高考成绩换算成百分制。如高考成绩为555分,因高考满分为750分,该考生得分换算为百分制则为74分。(2)面试成绩以百分制计。(3)报考条件赋分。高中阶段获得自然科学素养A类、B类、C类竞赛省级一等奖,得100分;省级二等奖,得70分;省级三等奖,得40分。高中阶段获得人文综合素养D类竞赛国家级一等奖,得100分;国家级二等奖,得70分;国家级三等奖,得40分;省级一等奖得70分。高中阶段思想品德优秀,荣获政府部门颁发的地市级“道德模范”、“见义勇为”称号、省级“优秀志愿者”称号、省级“三好学生”、省级“优秀学生干部”称号,并经我校综合评价招生资格审核专家组认定者,得40分。各报考条件赋分就高计算,不累计。(4)综合素质评价普通高中学业水平合格性考试10科目(语文、数学、外语、思想政治、历史、地理、物理、化学、生物、信息技术)合格性考试成绩全部达到合格,得100分。
2.综合评价办法我校按照报名考生的四个方面情况进行综合评价,其中高考成绩占65%,报考条件赋分占15%,面试成绩占15%,高中阶段学生综合素质评价占5%(各项得分保留小数点后2位)。比如,某考生高考成绩是555分,换算为百分制是74分,最终折算为48.1分;报考条件赋分得分70,折算为10.5分;面试成绩80分,折算为12分;高中阶段综合素质评价为100分,折算为5分;则该考生综合成绩总分为75.6分。
3.综合评价招生录取考生进档后按综合成绩由高到低排序,结合本人报名系统中填报的专业志愿进行录取,若考生综合评价成绩相等,再依次按照高考总成绩、高考语文和数学成绩总和、数学成绩排序录取。服从专业调剂的考生,根据选考科目,调剂到相应的专业(类)。
预录取名单由我校招生委员会审定,报江苏省教育考试院审核通过后,正式予以录取并公示。
4. 录取至专业类的学生,入学时不分专业,完成大类基础课程学习后,根据学校大类分流的原则,结合自身的专业发展目标、兴趣特长等,参加大类的分流,进入大类中的具体专业学习。
九、监督与处理
1.学校在综合评价招生过程中,遵循“公平、公正、公开、综合评价、择优录取”的原则,对选拔办法、标准、程序以及结果向社会公示,接受社会监督。
2.我校未委托任何个人或中介组织开展综合评价招生考试有关工作,不举办任何形式的辅导班。
3.综合评价招生工作由学校纪委监察部门进行监督。纪委监察部门邮箱:[email protected],监督电话:(025)85866836。
4.考生须对报名材料的真实性负责,存在违规操作,虚报或伪造、变造有关材料等弄虚作假、徇私舞弊行为的,一经查实,均认定为“在国家教育考试中作弊”。取消其相关类型招生的报名、考试和录取资格,同时通报省教育考试院,取消其当年高考报名、考试和录取资格,并视情节轻重给予3年内暂停参加各类国家教育考试资格处理。
十、联系方式
1.电话:(025)85866668、85866669、85866270(传真)
2.地址:南京市亚东新城区文苑路9号
南京邮电大学招生就业处招生科(210023)
3.网址:http://zs.njupt.edu.cn/
4.电子信箱:[email protected]
十一、本简章由南京邮电大学招生就业处负责解释。
