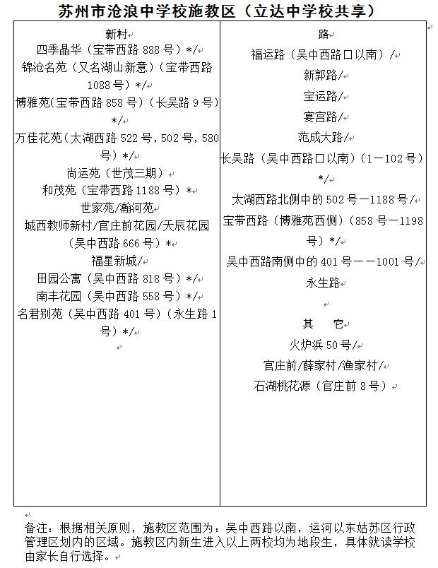
苏州市沧浪中学校学区范围

新村:
四季晶华(宝带西路888号) */锦沧名苑(又名湖山新意) (宝带西路1088号) */小博雅苑(宝带西路858号) (长吴路9号)*/万佳花苑(太湖西路522号, 502号, 580号) */尚运苑(世茂三期)/和茂苑(宝带西路1188号) */世家苑/瀚河苑/城西教师新村/官庄前花园/天辰花园(吴中西路666号) */福星新城/田园公寓(吴中西路818号) */南丰花园(吴中西路558号) */名君别苑(吴中西路401号) (永生路1号) *;
路:
福运路(吴中西路口以南) /新郭路/宝运路/宴宫路/范成大路/长吴路(吴中西路口以南) (1-102号)*/太湖西路北侧中的502号- -1188号/宝带西路(博雅苑西侧) (858号-1198号) */吴中西路南侧中的401号一-1001号/永生路
其它:
火炉浜50号/官庄前/薛家村/渔家村/石湖桃花源(官庄前8号)
备注:根据相关原则,施教区范围为:吴中西路以南,运河以东姑苏区行政管理区划内的区域。施教区内新生进入以上两校均为地段生,具体就读学校由家长自行选择。
