2023-09-16 00:18:16
施教区范围:
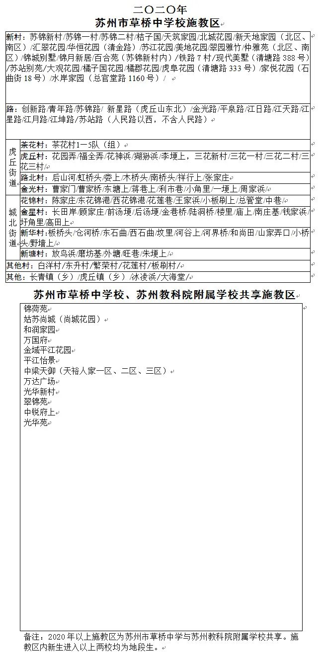
2020苏州市草桥中学校施教区范围(2020苏州市草桥中学校施教区范围图)
2020苏州市平江中学校学区范围(苏州平江中学入学条件 2020)
苏州市振华中学学区划片2021(苏州振华中学学区划分2020)
苏州市南环实验中学校施教区范围2020(苏州市南环实验中学入学条件)
苏州市胥江实验中学学区2020 苏州胥江实验中学学区房
范增是个什么样的人(范增是个什么样的人物)
2020苏州市第三十中学施教区划分(2020苏州市第三十中学施教区划分图)
2022吴中区中小学招生报名政策(吴中实验小学2021招生)
2021姑苏区幼儿园招生信息一览表
熟读深思子自知的意思 熟读深思子自知的意思是