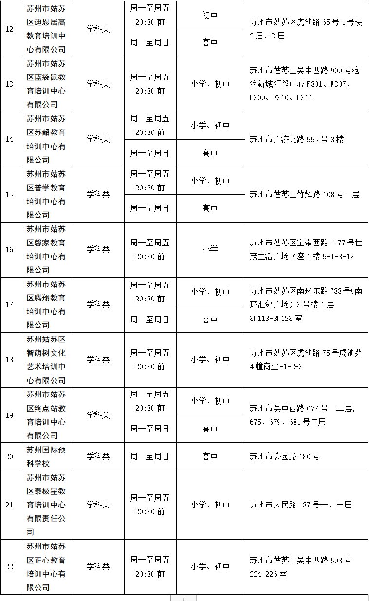
姑苏区准予恢复线下培训的校外培训机构复课名单

经姑苏区新型冠状病毒感染的肺炎疫情防控指挥部批准,现将通过验收准予复课的133家证照齐全的校外培训机构名单向社会公布。
通过验收的培训机构要按照省、市文件精神,继续严格落实疫情防控期间主体责任,进一步完善开学复课方案和应急预案,复课后严格做好健康检查、每日消毒、人员管控等全流程常态防控工作。其他未经验收或验收未通过的校外培训机构,一律不得开展任何形式的线下教学。我委将随机抽查、明察暗访,凝聚齐抓共管、联防联控合力,全力为校外培训机构平稳安全复学保驾护航。
