2023-08-18 00:19:44
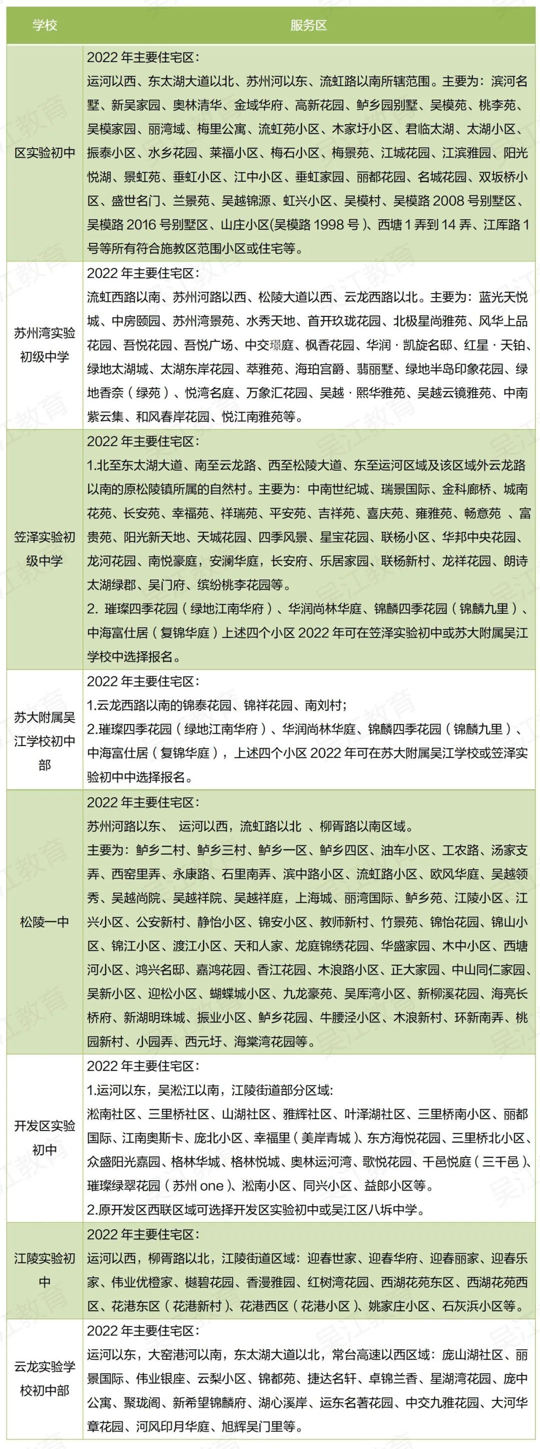
2022苏州吴江区初中学区划分
本文地址:http://www.djbd.com.cn/jiaoyu/169228918460630.html
2022苏州吴江区初中学区划分情况汇总(2022苏州吴江区初中学区划分情况汇总图)
2022年苏州吴中区幼儿园学区划分情况 2022年苏州吴中区幼儿园学区划分情况图
2020年吴中区东山实验小学幼儿园招生通告
好好先生是关于谁的典故(好好先生是谁的典故?)
小学生国防教育的内容 小学生国防教育的内容题库
2020苏州吴江松陵城区及开发区小学学区分布情况
苏州沧浪中学学区划分 苏州沧浪小学学区房
2020年吴江松陵城区及开发区初中学区服务图
讳疾忌医中典故的君王是谁(讳疾忌医典故中的君王是谁?)
吴江实验小学教育集团2021年秋招生公告