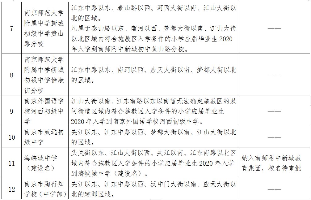
2020年南京建邺区公办初中施教区一览表

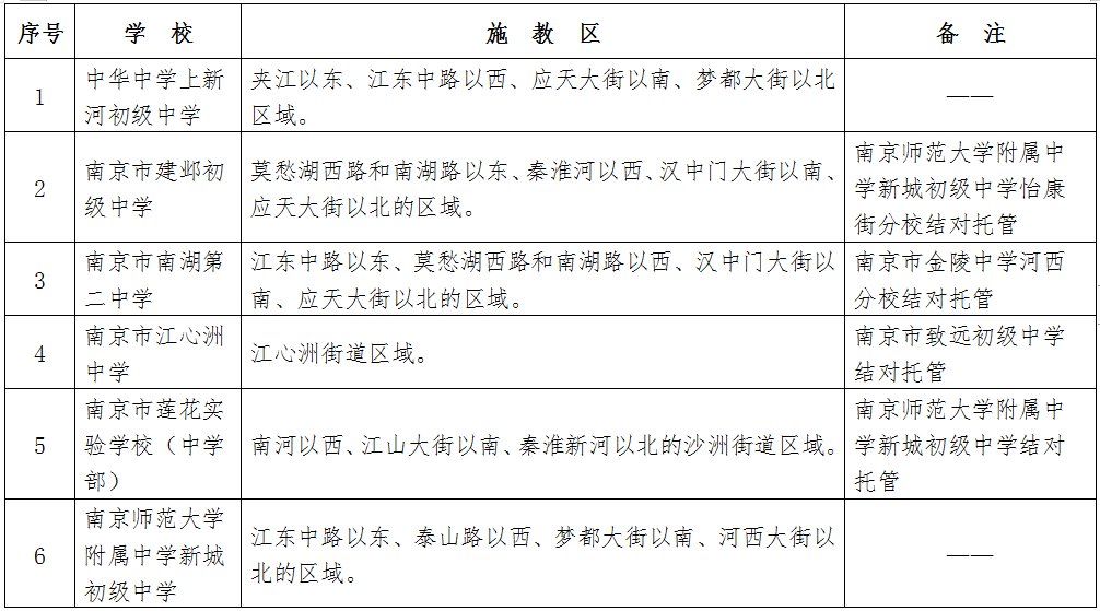
2020年建邺区公办初中施教区一览表
民办初中学校招生:
民办学校坚持属地化管理原则,原则上在学校审批机关的辖地内招生。民办一贯制学校初中部招生计划小于其小学部直升需求人数时,仅面向校内采取电脑随机派位方式录取;在保证小学部直升需求后仍有余额且多余名额少于报名人数的,也要采取电脑随机派位方式录取。各民办学校按市教育局要求制定招生方案,方案由区教育局审核、报市教育局备案后,按照统一的时间节点向社会公布并规范有序实施。
电脑随机派位录取流程:
有参加电脑随机派位需求的、符合条件的学生,可在民办学校、热点公办初中和南京外国语学校中最多选2所报名。报名后,学生如果被电脑随机派中(报名人数小于招生计划数时,报名的学生视同被派中),需在统一规定的截止时间前到学校现场确认,完成后续相关手续。如果被2所学校同时派中,则需明确选择其中1所学校。逾期未到现场确认的,视为放弃。录取后的学生不得被其他学校再次录取,也不得回施教区公办学校就读;参加报名未被电脑随机派中的,凡符合施教区入学条件的适龄儿童可到施教区学校就读;参加报名被电脑随机派中后选择放弃的,由区教育局统筹安排入学。
